《证券经纪业务管理办法》解读-证券委托合同文本需保存多少年

一、发布背景

近日,证监会发布《证券经纪业务管理办法》(以下简称《办法》),自2023年2月28日起施行。《办法》按照“回归本源、丰富内涵、加强规制、有序发展、保护客户”的思路,对证券公司相关业务作出规定。

证券经纪业务是证券公司具有基础性重要地位的关键业务,也是风控合规管理极具挑战的内容。随着金融业务互联网化的普及和发展,近年来,证券经纪业务在获客、展业等环节上面临一系列的变化和挑战。《办法》的发布,既是监管规则对新情况、新问题的有效适应,也是监管机构针对国内外资本市场环境和行业现状的重要举措。

监管处罚方面,2022年四季度,违规代客认购/交易证券、分支机构管理不到位等与经纪业务高度相关的处罚事由,仍在罚单总数中占据相当比例,表明了证券经纪业务强监管态势的持续,也体现了监管机构维护资本市场稳定,保护投资者权益的决心。

数据来源:根据证监会等网站公示数据整理统计。

本文将结合《办法》较2019年征求意见稿的变化,逐一分析新规重点,从风险管理、合规经营等角度,为证券公司开展证券经纪业务提供深度解读分析及建议。

二、新规内容概览

三、主要合规义务解读与应对建议

尽管监管部门早在《关于加强证券经纪业务管理的规定》(证监会公告[2010]11号)中已提出建立业务管理制度、保护客户合法权益等证券经纪业务管理要求,但随着证券公司客户规模、分支机构和从业人员数量的增加及展业模式的转变,原有的法规已不完全适用。《办法》的发布,是监管法规针对新形势的调整,也是明确行业规范,促进业务发展的必然要求。

(一)业务规则

1.营销活动管理

《办法》规定证券公司应当对证券经纪业务营销活动加强统一管理,防范从业人员违规展业,并要求证券公司及其从业人员从事营销活动时应当向投资者介绍证券交易基本知识,充分揭示投资风险。

安永建议:

建议证券公司在总部层面明确证券经纪业务营销活动的管理要求,加强内部制度建设,制定营销活动规范,划定禁止性“红线”行为,并设置适当的业务流程和审批机制。同时加强从业人员的合规意识培养,通过积极的文化宣导和培训,引导从业人员合规展业。

相关监管要求参考:

►《证券经营机构及其工作人员廉洁从业实施细则》

►《证券公司董事、监事、高级管理人员及从业人员管理规则》

►《证券经纪人管理暂行规定》

2.客户身份识别

《办法》要求证券公司:(1)了解投资者的基本信息等情况并持续关注;(2)落实账户实名制要求,并对机构投资者、金融资产超过一定金额的个人投资者强化身份识别;(3)投资者账户出现大额资金划转,或出现特定情形时应当重新识别投资者身份;(4)建立健全投资者回访制度,持续了解投资者状况。

安永建议:

建议证券公司结合适当性管理和反洗钱相关要求,完善客户身份识别(尽职调查)的各项标准,如应收集的客户信息字段、应填写的相关表单等,明确建立业务关系阶段的初次识别,业务关系存续期间的持续识别、重新识别以及在相关条件触发后的强化识别等场景的工作规范,并通过客户回访持续了解投资者身份信息是否发生变化等情况。

相关监管要求参考:

►《证券期货投资者适当性管理办法》

►《金融机构客户尽职调查和客户身份资料及交易记录保存管理办法》

3.适当性要求

《办法》明确证券公司应将投资者区分为普通投资者和专业投资者,并根据投资年限、投资经验等因素进一步细化普通投资者分类,提供针对性的交易服务。如证券公司认为投资者参与相关交易不适当,或者无法判断是否适当的,应当拒绝提供相关服务。

安永建议:

建议证券公司建立健全适当性管理制度,明确管理原则与操作要求,准确评估投资者风险承受能力,严格按照适当性的评估结果为相应分类结果的投资者提供对应风险等级的交易服务。同时,在业务开展的过程中认真审核投资者的交易是否适当,是否满足特定市场、产品、交易的准入要求,并针对不适当、无法判断是否适当的交易和不满足相关准入要求的投资者拒绝提供服务。

相关监管要求参考:

►《证券期货投资者适当性管理办法》

►《证券经营机构投资者适当性管理实施指引(试行)》

4.委托指令、交易管理和监测

《办法》指出证券公司应建立健全委托指令审核机制,核查投资者委托指令要素齐备性,明确委托指令接收、排序、处理的相关要求,公平对待投资者,并保管委托指令与成交记录。同时,建立健全投资者管理制度,对投资者资金账户、证券账户使用情况进行监测,发现异常交易线索的,应当核实并留存证据,按照规定及时向证券交易场所报告。

安永建议:

建议证券公司明确委托指令接收、审核、排序、处理、保存的职责分工,形成完善的委托指令处理流程,确保委托指令处理的合规、及时、公平。此外证券公司可考虑将账户使用情况及账户交易的监测同反洗钱工作中的可疑交易监测相结合,充分利用信息技术提升交易数据收集、监控规则设置和交易行为监控的效率。

相关监管要求参考:

►《证券公司监督管理条例》

►《金融机构大额交易和可疑交易报告管理办法》

5.投资者保护

《办法》要求证券公司:(1)将交易佣金与印花税等其他相关税费分开列示,并在公司网站、营业场所、客户端同时公示证券交易佣金收取标准;(2)在投资者提出转户、销户的,应当在投资者提出申请并完成其账户交易结算后的两个交易日内办理完毕;(3)妥善保管投资者身份资料、证券交易、财产状况等信息,采取有效措施保证投资者信息安全;(4)建立健全投诉处理制度,妥善处理投资者投诉和纠纷,并及时进行反馈;(5)在投资者回访内容中涵盖证券公司从业人员是否违规操作投资者账户、是否向投资者充分揭示风险、是否存在全权委托等内容;(6)将投资者的证券和资金与自有财产分别管理,并采取措施保障投资者证券和资金的安全、完整。

安永建议:

建议证券公司将一是将投资者保护工作纳入业务发展整体规划,在年度计划、预算制定等工作中充分考虑投资者保护工作的需要;二是明确投资者保护的内部职责分工,尤其是明确业务部门和分支机构在投资者保护方面的责任;三是将投资者保护与客户生命周期管理有机结合,在投资者开户、交易、转/销户等环节,从知情、自主选择、信息安全、财产安全等角度,明确投资者保护工作要点,参照个人信息保护、信息披露等相关法律法规,制定工作规范,并针对从业人员不当行为进行问责和处罚。

相关监管要求参考:

►《个人信息保护法》

►《证券公司监督管理条例》

►《证券公司内部控制指引》

►《中国证券登记结算有限责任公司证券账户管理规则》

►《证券经营机构投资者适当性管理实施指引(试行)》

►《证券基金期货经营机构投资者投诉处理工作指引(试行)》

(二)内部控制

1.组织体系

《办法》要求证券公司对开展证券经纪业务的分支机构实施集中统一管理,加强分支机构风险管控,并要求分支机构的数量、管理层级应当与公司内部控制水平相匹配,账户交易权限管理、资产转移等涉及投资者重要权益的事项应当由公司实施授权管理,分支机构根据公司授权具体办理。从2022年四季度处罚对象上看(按罚单数统计),近半数罚单的处罚对象为证券公司分支机构,表明对分支机构经营行为的有效管控既是监管重点,也是合规难点。

数据来源:根据证监会等网站公示数据整理统计。

安永建议:

建议证券公司基于自身证券经纪业务实际,一是明确证券经纪业务的管理组织架构及职责分工,保证各部门、各层级有序协调、分工协作;二是梳理公司授权机制和分支机构的现行权限,确保涉及投资者重要权益事项的授权范围和授权机制适当;三是建立相应的监督和控制机制,确保分支机构根据公司授权办理相关业务。

相关监管要求参考:

►《证券公司监督管理条例》

►《证券公司分支机构监管规定》

►《证券公司内部控制指引》

2.人员选聘、管理与考核

《办法》提出证券公司应当完善选聘管理机制,建立健全证券经纪业务从业人员管理制度,和证券经纪业务从业人员绩效考核制度与薪酬分配机制,确保符合条件的人员开展业务,防范证券经纪业务从业人员违规行为,并在绩效考核和薪酬分配中重点考量从业人员的执业行为合规性、服务适当性、投资者管理履职情况和投资者投诉情况等。

安永建议:

建议证券公司一是建立健全员工选聘管理机制及员工行为准则,明确员工背景调查、资格审核、合规培训、年度考核、强制离岗及员工自身从业行为等方面的工作规范;二是加强员工行为管理,强化对其投资行为、股票账户的监控,对违规执业行为开展检查和问责;三是及时检视绩效考核和薪酬分配机制,确保执业行为合规性等因素在绩效考核结果中占据合理比重,加强内部控制措施的执行力度,将合规管理与业务活动的绩效考核有效融合,杜绝“唯业绩论”的绩效考核和薪酬分配方法。

相关监管要求参考:

►《证券公司内部控制指引》

►《证券基金经营机构董事、监事、高级管理人员及从业人员监督管理办法》

►《证券经纪人管理暂行规定》

►《中国证券业协会证券经纪人执业规范(试行)》

►《证券公司建立稳健薪酬制度指引》

3.稽核审计

《办法》明确证券公司稽核审计应全面覆盖公司证券经纪业务的相关部门与分支机构,对证券经纪业务应当定期开展常规稽核审计;更换分支机构负责人,应当对分支机构负责人进行离任审计,并在审计结束后3个月内,将审计情况报送分支机构所在地中国证监会派出机构。

安永建议:

建议证券公司一是建立标准化的证券经纪业务稽核审计方案和底稿(工具)并定期更新,对公司相关部门与分支机构开展定期审计,审计频次应满足法律法规和协会要求;二是重视对重点领域和热点领域的专项审计,审计范围包括重要业务行为、新产品新业务开发、重大事项决策、分支机构负责人管理等多个方面;三是重视分支机构负责人离任审计,综合检视负责人在任期间责任履行、职权使用等情况,对审计发现问题进行追责。

相关监管要求参考:

►《证券公司监督管理条例》

►《证券公司分支机构监管规定》

►《证券公司内部控制指引》

4.信息系统

《办法》要求证券公司加强证券经纪业务信息系统管理,保障投资者信息安全和交易连续性,特别是区分好信息系统的内部管理功能与对外展业功能,对外展业的信息系统相关信息须通过公司网站、营业场所、客户端公示。

安永建议:

建议证券公司一是审阅当前公司证券经纪业务信息系统,对内部管理功能和对外展业功能有关的数据、流程、技术展开全方位的检视,严格划分信息系统内部管理功能与对外展业功能的边界;二是重视信息系统建设,确保系统的处理能力、运行稳定性、安全性等符合证券经纪业务运行需求;三是维护信息系统清单,确保对外展业的信息系统相关信息已按规定公示。

相关监管要求参考:

►《证券基金经营机构信息技术管理办法》

►《证券期货业信息安全保障管理办法》

5.隔离墙制度

《办法》明确证券公司应建立隔离墙制度,确保证券经纪业务与证券承销与保荐、非上市公众公司推荐挂牌、证券自营和证券资产管理等业务分开操作、分开办理。

安永建议:

建议证券公司主动加强证券经纪业务与相关业务在账户、资产、系统、人员、场所等方面的隔离,并通过权限管理等方式确保隔离措施的有效落地,防范公司与客户之间、不同客户之间的利益冲突。

相关监管要求参考:

►《证券公司内部控制指引》

►《证券公司治理准则》

6.人员投入

《办法》强调证券经纪业务部门、合规风险管控难度较大的分支机构应当配备专职合规管理人员;其他开展证券经纪业务的分支机构应当配备兼职合规管理人员。

安永建议:

建议证券公司根据各个分支机构的具体情况,形成“合规风险管控难度较大的分支机构”的判断标准(如参考《证券公司合规管理实施指引》中“工作人员人数在15人及以上的分支机构……,应当配备专职合规管理人员”等相关监管要求),以确定专职和兼职合规管理人员的人数需求,合理配置合规资源。

相关监管要求参考:

►《证券公司和证券投资基金管理公司合规管理办法》

►《证券公司合规管理实施指引》

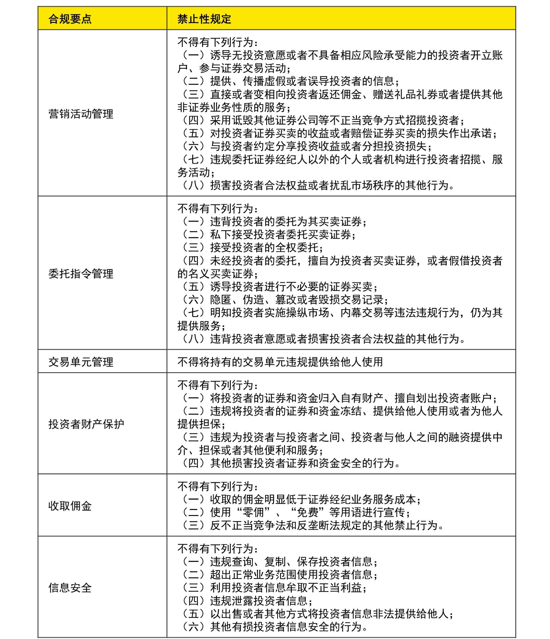
(三)禁止性规定

除上述要求外,证券公司还应关注《办法》中的禁止性规定:

四、结语

证券经纪业务作为证券公司的传统、核心、基础业务,是证券行业持续健康稳定发展的重要基础,积极规范证券经纪业务,是切实维护市场交易秩序,保护投资者合法利益的关键举措,也是全面提升证券公司管理水平的必经之路。

安永长期深耕证券行业,近年来已持续为众多中外资、不同区域的证券公司提供了内控评价、合规有效性评价、全面风险管理审计及内控、合规、风险管理、内审领域管理能力提升及转型的相关咨询服务,积累了丰富的项目经验,助力客户在满足监管对于公司经营和业务发展合规性要求的基础上,实质提升公司管理能力。我们愿凭借的专业知识与行业经验,帮助广大证券公司做好证券经纪业务管理与合规工作,提升品牌形象,实现长期稳定发展。

本文是为提供一般信息的用途所撰写,并非旨在成为可依赖的会计、税务、法律或其他专业意见。请向您的顾问获取具体意见。

ogp三次元影像仪

ogp

三次元影像仪

三次元光学影像测量仪

上一篇: 《证券法》有关信息披露义务的具体条款-上市公司报送中期报告的内容
下一篇: 社保相关股票有哪些社保买的股票有哪些
相关推荐

猜你喜欢